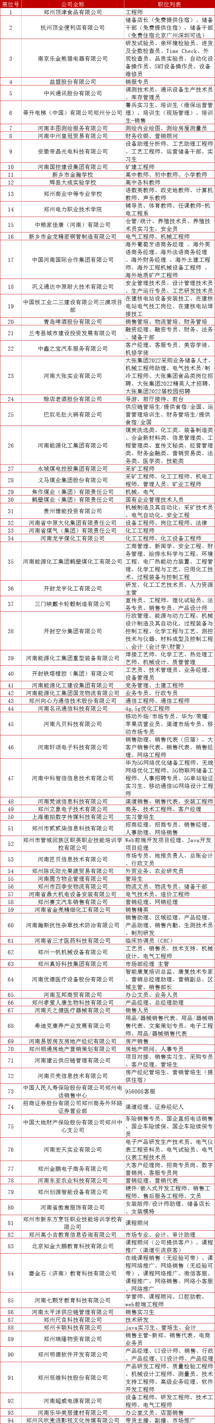
招聘单位
围观啦!围观啦!

2022年3月9日(9:00-13:00)
就是这个时间!!
在河南省高校毕业生就业市场举办的
河南省高校毕业生就业市场2022年春季双选会第二场
本次双选会共有94家企事业单位参会,
为毕业生提供就业岗位6千余个,
香不!

你还在等啥!
扫描二维码下方,戳戳戳!赶快报名参会

下方高能!!参会的都在这里!~

活动地点
河南省高校毕业生就业市场
地址:郑州市郑东新区相济路81号,河南省大学生就业创业综合服务基地
乘车路线 1.可在郑州市内乘坐114路、312路、278路、S177路公交车到相济路文苑路站下车或乘坐115路、48路到郑州航院东校区站向南100米即到; 2.可自驾从市区方向沿金水东路向东,到金水东路与文苑南路交叉口左拐向北前行300米路东。 咨询电话:0371-61179336 一年四季,我们都在这!不离不弃! 用心为您提供无限可能!